Особенности конструкции.
Для придания конструкции наибольшей прочности толщина подложки увеличена почти на 10 миллиметров. В итоге значительно выросла надежность, но уменьшился уровень шума. Первый тип в основном использовался на авто с бензиновыми мотором, вторые только на дизельные, выпускаемые с 2015 года.
При покупке также стоит учитывать, что ширина мостов для некоторых моделей отличается. Например, на Хантеры устанавливаются передние узлы с каталожным номером 31605-2300011. Они обеспечивают размер колеи 1445 миллиметров, передаточное число 4,111. На Патриоты и пикапы устанавливается модель 3162-2400010-10
Поворотный кулак переднего моста
Поворотный кулак и ступица.
1 – фланец ведущий с заглушкой; 2, 10, 25 — прокладки; 3 — ступица с тормозным диском; 4 — подшипники ступицы; 5 — болт крепления колеса; 6 — щиток тормозного диска; 7 – теплоизоляционный щиток датчика АБС; 8 — цапфа; 9 — корпус поворотного кулака; 11 — втулка зажимная; 12 — шкворень; 13 — вкладыш шкворня; 14-кронштейн крепления жгута АБС; 15 — пружина; 16 — наружное уплотнительное кольцо; 17 — внутреннее уплотнительное кольцо; 18 — шарнир; 19 — шаровая опора; 20, 28 -упорные шайбы; 21 – опора шкворня; 22-
наружная обойма сальника; 23 — накладка; 24 — гайка; 26 – импульсный диск; 27- манжета; 29 — стопорные кольца; 30 -стопорная шайба; 31 — гайки; 32 — замочная шайба
Схема сборки поворотного кулака УАЗ:
1 — щиток тормозного диска; 2 — усилитель теплоизоляционного щитка датчика АБС; 3 — теплоизоляционный щиток датчика АБС; 4, 18 — болты; 5 — импульсный диск; 6 — ступица; 7, 12 — подшипник; 8 — стопорная шайба; 9 — гайка; 10 — замочная шайба; 11 — контргайка; 13 — упорная шайба; 14 — манжета; 15 — цапфа поворотного кулака; 16 — прокладка; 17 — шарнир поворотного кулака; 19 — шаровая опора; 20 — кожух полуоси
УАЗ Патриот: обзор автомобиля
Этот внедорожник появился на арене продаж еще в начале нулевых и до сих пор является лидером на отечественном рынке. Процесс модернизации проекта не завершен до сих пор. Разработчики обещают, что в 2020 году они выпустят еще более усовершенствованную версию, которая удивит современной системой безопасности и более богатой комплектацией. Но это потом, а что есть сейчас? Давайте изучим подробнее.
Итак, перед нами довольно мощный, внушительных габаритов, серьезной, суровой внешности внедорожник. Как он отличается от всего того, что завод выпускал в прежние годы! Раньше во главу угла была поставлена практичность, ни о какой эстетике речи не шло.
Параметры авто
Теперь многое изменилось, закончился век серости и блеклости, современная покупательская аудитория требовала новых идей, креатива, смелых дизайнерских решений. Российским мастерам пришлось потрудиться, чтобы представить конкурентоспособный проект. Так, в долгих творческих поисках и кропотливом труде, родилась гордость Ульяновского завода — УАЗ Патриот.
В автомобиле по-прежнему чувствуется классическая сдержанность, но тут она приобрела иное оформление. Патриот можно сравнить с джипами, каждая деталь говорит об уверенности и мощи, каждый элемент притягивает взор. Этот автомобиль — яркий и запоминающийся.
Салон вполне вместителен, хорошо оформлен. Все в норме, все приборы под рукой, никаких особых нареканий не возникает. Конечно, если сравнивать автомобиль с западными аналогами, можно отметить несовершенный ход, простенькую обивку, стуки в кардане, когда налетаешь на кочку, и некоторые другие моменты.
Но если не брать на себя роль скрупулезного критика, а оценить объективно, то вывод будет следующим. Достойный проект достойного завода, автомобиль, который не подведет на тяжелых дорогах нашей бескрайней родины и при должном уходе прослужит своему хозяину не одно десятилетие.
Длина кузова Патриота составляет 4647 мм, ширина — 1828 мм, высота — 1900 мм, снаряженная масса равна 2170 кг. Под капотом установлен бензиновый двигатель объемом в 2,7 л и мощностью в 128 л. с, развивающий максимальную скорость в 150 км/ч. Мотор принимает бензин АИ-92, на 100 км в городском режиме сжигает 12,5 л топлива, на трассе — 9,5 л. Силовой агрегат работает с полным приводом и пятиступенчатой механической коробкой передач.
Основные характеристики автомобиля
Небольшое резюме. Автомобиль надежный, практичный, устойчивый, обладает неплохой управляемостью. Если вложить в него немного труда, поработав над тюнингом, он сможет покорить необъятные горизонты.
Ремонт передней подвески Уаз Патриот
- Внедорожник загоняется на смотровую яму;
- Снимаются колеса вместе с наконечниками рулевой тяги;
- У передних колес демонтируются суппорта;
- Снимаются шкворни затем ремонтируются или меняются шаровые опоры;
- При помощи специального устройства сжимаются и снимаются пружины;
- Извлекаются амортизаторы, которые меняются или ремонтируются.
От того какой вид неисправности имеет механизм или соответствующий узел он меняется или ремонтируется. Например амортизаторы можно отремонтировать , а вот шаровые опоры как правило подлежат замене. В случае с пружинами которые со временем имеют свойство проседать, устанавливают специальные полиуретановые проставки.
Как снять руль автомобиля УАЗ Патриот
Руль снимаем для замены или для замены контактного кольца звукового сигнала или снятия вала рулевого управления
Подготавливаем автомобиль для выполнения задания и отключаем минусовую клемму аккумулятора
Устанавливаем руль в положение «прямо»
Оттягиваем крышку-клавишу звукового сигнала, преодолевая усилие фиксаторов
Крышка-клавиша включения звукового сигнала прикрепляется к рулю с помощью четырех фиксаторов, расположенных по краям крышки
Снимаем крышку-клавишу включения звукового сигнала
Сдвигаем защитные чехлы и отсоединяем клеммы проводов клавиши включения звукового сигнала от разъемов контактного кольца
Торцовым ключом на 24 ослабляем гайку крепления рулевого колеса
Откручивать гайку крепления руля полностью не нужно, чтобы при резком отсоединении от вала не нанести себе травму
Резкими ударами рук сбиваем руль со шлицов вала
Откручиваем окончательно гайку крепления руля
Помечаем положение руля относительно вала, если руль снимаем не для замены
Снимаем рулевое колесо
Особенности конструкции
На внедорожнике УАЗ Патриот передняя подвеска является зависимой и представлена в виде следующих устройств:
- цилиндрические пружины;
- амортизаторы гидравлического типа;
- стабилизаторы поперечных тяг;
- шаровые шкворни и продольные штанги.
Продольные штанги и поперечная тяга предназначаются для того, чтобы обеспечивать правильную фиксацию переднего моста, который является дополнительным. Штанги непосредственно крепятся к конструкции переднего моста посредством неразборных сайлентблоков и кронштейнов. Второй конец штанги фиксируется к раме внедорожника УАЗ 3163 посредством резиновых шарниров.
Главная роль в удалении колебаний автомобиля выполняют два телескопических амортизатора, которые также предназначаются и для ограничения хода подвески. Задняя часть также оснащена двумя амортизаторами, но они отличаются от передних, поэтому невзаимозаменяемы.
Поворотные кулаки имеют ступицы, на которых размещены тормозные диски. Вращение ступицы обеспечивается посредством двух роликовых подшипников с каждой стороны, которые со временем приходят в негодность и требуют замены. Регулировка подшипников осуществляется с помощью гайки, располагающейся на цапфе с контргайкой.
Передняя подвеска внедорожника УАЗ 3163 Патриот подвержена различным негативным факторам, если он используется по назначению. Поэтому нередко можно услышать посторонние звуки из-под движущегося автомобиля
При первых признаках неисправностей передней подвески важно сразу же прибегнуть к поиску неисправностей и по возможности их устранять
Проверка подвески на внедорожнике УАЗ Патриот осуществляется посредством проведения следующих действий:
Для начала следует обратить внимание на состояние резинометаллических уплотнителей или шарниров, которые являются самыми первыми претендентами на выход из строя.
Осмотру подлежат также рычаги подвески, на которых нередко могут появляться различные дефекты в виде трещин, сколов и прочих видов повреждений.
Проводится визуальный осмотр и амортизаторов, которые могут иметь такие виды повреждений, как неисправности втулок, а также нарушение целостности самого устройства, потеки.
Конструктивная схема передней подвески представлена на фото ниже.
Конструкция передней подвески всех автомобилей намного сложнее, чем задняя. Это обусловлено, прежде всего, тем, что на передние колеса возложена функция управления
Поэтому очень важно чтобы конструкция всегда была исправной и не подвела в пути. Для этого следует периодически проводить профилактику ходовой части, даже путем постановки машины на смотровую яму и проведения визуального осмотра
Если выявлены различные виды неисправностей, то в таком случае поможет только ремонт.
Что представляет собой ремонт передней подвески внедорожника УАЗ 3163, рассмотрим далее.
Ремонт
Если на большинстве легковых авто конструкция передней подвески является независимой, то на Патриоте и многих других внедорожниках она является зависимой. Чтобы осуществить ремонт подвески на УАЗ 3163 Патриот, первым делом необходимо осуществить выяснение причины неисправности. Причин, как вы понимаете, может быть много, но частые поломки уже известны владельцам данного автомобиля.
Прежде чем осуществить ремонт подвески, следует провести демонтажные работы, которые состоят из следующих действий:
- осуществляется постановка автомобиля на смотровую яму;
- демонтируются колеса, а также наконечники рулевой тяги;
- снимаются также суппорта передних колес;
- осуществляется снятие шкворней и проводится их ремонт или замена шаровых опор;
- демонтируется пружина посредством специального инструмента для ее сжатия;
- демонтируются амортизаторы, и проводится их ремонт или замена.
В зависимости от неисправности, проводится соответствующей ремонт узла или механизма. Некоторые устройства подлежат замене, а другие можно отремонтировать, например, шаровые опоры нужно заменять, а амортизаторы ремонтируются. Пружины со временем проседают, поэтому чтобы не осуществлять их замену, осуществляется установка специальных полиуретановых проставок.
Замена подшипников ступицы переднего колеса УАЗ Патриот
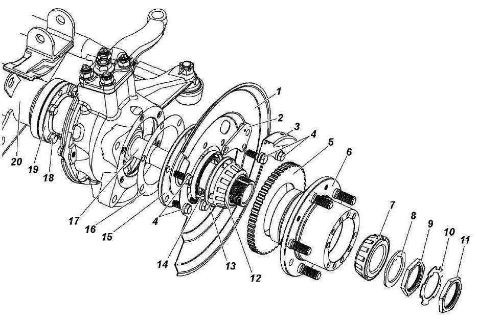
Основными критериями для замены подшипников на ступицах колес будет повышенный шум, свист, значительный люфт колеса. Люфт колеса также будет сопровождаться невозможностью настроить натяг в подшипнике на ступице.Если на вашем УАЗ Патриот имеются подобные признаки, то необходимо провести замену подшипника на ступице соответствующего колеса. В этой статье мы расскажем о замене ступичных подшипников на переднем мосте.Всего, на каждой ступице установлены два подшипника, внутренний и наружный, более подробно о устройстве ступицы передней подвески можно узнать взглянув на рисунок ниже.
Ступица переднего колеса УАЗ Патриот: 1 – цапфа; 2 – сальник; 3 – упорная шайба сальника ступицы; 4 – внутренний подшипник ступицы; 5 – болт ступицы; 6 – маслоотражатель ступицы; 7 – прокладка маслоотражателя ступицы; 8 – наружная обойма внутреннего подшипника; 9 – внутреннее стопорное кольцо; 10 – ступица; 11 – наружное стопорное кольцо; 12 – наружная обойма наружного подшипника; 13 – наружный подшипник; 14 – стопорная шайба; 15 – регулировочная гайка ступицы; 16 – замочная шайба; 17 – контргайка ступицы
Процесс замены подшипников ступицы переднего колеса УАЗ Патриот
1. Снимите ступицу в сборе с подшипниками (см. «Снятие и установка ступицы переднего колеса УАЗ Патриот»).
UAZ Patriot выпускается также и с комплектацией антиблокировочной системы тормозов, в этом случае на ступицах автомобилей установлены задающие кольца датчиков частоты вращения колес.
2. Выньте внутреннее кольцо наружного подшипника ступицы.
3. Поддев отверткой, извлеките сальник из ступицы… Сальник одноразовый и при последующее сборке необходимо будет установить новый сальник.
4. …упорную шайбу сальника ступицы…
5. …и выньте внутреннее кольцо внутреннего подшипника ступицы.
6. Промойте все детали керосином
При замене подшипников обратите внимание на износ сопрягаемых с подшипниками деталей. Риски, канавки, выбоины не допускаются на сопрягаемых поверхностях
При замене подшипников необходимо менять одновременно внутренний и наружный подшипник, поз 4 и 13. (рисунок выше)
7. С помощью бородка легкими ударами молотка по периметру наружного кольца внутреннего подшипника выпрессуйте кольцо из ступицы…
8. …и снимите его.
9. Сожмите съемником усики внутреннего стопорного кольца и снимите его. 10. Аналогично снимите наружное стопорное кольцо…
11. …и выпрессуйте наружное кольцо наружного подшипника. 12. Запрессуйте в ступицу оправкой подходящего диаметра новые кольца подшипников.
Недостаточная запрессовка или перекос наружного кольца не допускаются. Проверьте надежность посадки колец в корпусе ступицы. Кольца не должны проворачиваться от усилия руки.
13. Заполните смазкой внутреннюю полость ступицы, нанесите смазку на наружные кольца подшипников.14. Установите детали в порядке, обратном снятию. Отрегулируйте подшипники ступицы следующим образом. Отверните на одну-две грани регулировочной гайки подшипников ступицы. Проворачивая колесо рукой, проверьте легкость его вращения и затяните гайку регулировки подшипников ступицы моментом 30–40 Н•м (3–4 кгс•м).
www.autosecret.net
Замена сальника вала ведущей шестерни редуктора переднего моста
Заменяйте сальник при обнаружении утечки масла из-под фланца редуктора. Течь масла может быть вызвана также избытком масла в картере или засорением сапуна.Вам потребуются : торцовая головка «на 27», вороток, отвертка с плоским лезвием, динамометрический ключ.1 . Затормозите автомобиль стояночным тормозом, установите упоры под задние колеса автомобиля. Поднимите и установите переднюю часть автомобиля на опоры.2 . Удерживая болты от проворачивания, отверните четыре гайки крепления карданного вала к фланцу редуктора переднего моста, выньте болты и отведите вал в сторону.3 . Отверните гайку крепления фланца вала привода переднего моста и снимите фланец с отражателем.4 . Поддев отверткой, извлеките сальник из картера моста.5 . Оправкой подходящего размера запрессуйте новый сальник на место.
В качестве оправки можно использовать старый сальник.6 . Установите детали в порядке, обратном снятию.7 . Затяните гайку фланца вала ведущей шестерни переднего моста, проворачивая вал за фланец, чтобы подшипники сели на место.
Электросхема УАЗ Патриот с описанием электропроводки, неисправности электрооборудования
Не заводится Ниссан Альмера Классик, N16 и G15 на холодную, стартер крутит
Если ваш автомобиль Альмера N16 2021 года выпуска не заводится на холодную и на горячую, то причина может скрываться как в электрической цепи, так и в топливной системе. И причин может
Почему не заводится ваз 2106
Опубликовано: 02.11.2017 НЕ ЗАВОДИТСЯ МАШИНА ЧТО ДЕЛАТЬ сами с ключами Вообщем машинка постояла 2 дня. Прихожу – пробую завести, а не заводится. Посмотрел подумал. Посомтрел топливный фильтр – сухой.
Приора не заводится: причины и пути их устранения
Проблемы с запуском мотора автомобиля Лада Приора возникают в случае неисправности одного либо нескольких элементов системы зажигания машины. Повод для их появления – искра, необходимая для воспламенения
Плохо заводится на горячую карбюратор ВАЗ 2109
Плохой ГОРЯЧИЙ ЗАПУСК летом!!! А дело все в Бензине! ПЛАВАЮТ холостые обороты, ДОЛГО заводится — ПОДКАПЫВАЕТ во вторую камеру! Скажи НЕТ парам бензина и ПЛОХОМУ ЗАПУСКУ в жару! Доработка крыши кастрюли!
Kia Spectra не заводится и стартер не крутит (Rio и Ceed): причины и решение проблемы
Стартер – один из важнейших узлов автомобиля. Благодаря ему осуществляется запуск двигателя . Поэтому для успешного запуска нужно следить за его исправностью. Если Киа Спектра не заводится, стартер
Киа Рио не заводится, причины и их устранение
Многим владельцам автомобилей известна эта ситуация, когда необходимо срочно выехать, а двигатель никак не хочет запускаться. Причем это может случиться не только в холодную пору года. От подобной проблемы
Ответы@Mail.Ru: ВАЗ-2109 Есть искра, и заливает свечи, но машина не заводится. В чем проблема??
Остальные ответы Алексадр Хохленко Ученик (233) плохо что карбюратор, свечи заливает большей обьём подачи бензина. смотри дросельную заслонку и винт холостого
ВАЗ-2107. Инжектор не заводится: возможные причины и способы решения
Несмотря на развитие автоиндустрии, классические модели ВАЗ до сих пор пользуются огромным спросом в странах СНГ. Последние модели «Классики», а именно ВАЗ-2107, оснащались инжекторной системой впуска.
Не заводиться!
Всем доброго дня!!! Может кто сталкивался с такой проблемой!? Honda HR-V 2000г. Была сырая погода, подъехал к дому заглушил, через
Не заводится машина: что делать, основные причины и пути их решения
Если с самого утра возникают какие-либо проблемы с машиной – весь день может быть испорчен. Особенно если она не заводится. К тому же из-за этого можно опоздать на важную встречу, работу, в аэропорт
Видео по снятию шкива на автомобилях различных производителей
Теперь давайте поговорим о конкретных марках и методе, который способен решить проблему снятия детали.
Автомобиль ВАЗ
В данном ролике автомеханикам без проблем удалось открутить болт, а вот сам шкив снять не удалось и пришлось высверливать отверстия. Рекомендуем взять данный способ всем на вооружение.
Автомобиль Форд
Здесь эксперт рассказывает о сложности с демферном варианте
Обращает внимание на работу со съемником
Автомобиль Рено
Автослесарь делится тонкостями фиксации коленвала. Использует ключ на 18 и старую отвертку.
Автомобиль Хонда
Запись рассказывает о вращении вала в противоположную сторону: не так, как у большинства авто. Также автор показывает нам самодельное приспособление для работы.
Автомобиль Шевроле
Узнаем об отсутствии возможности застопорить вал. Оператор нашел выход из положения, используя ремень.
Автомобиль Мазда
Как в случае с Шевроле, используется ремень. Для большего восприятия зрителем ситуация смоделирована на рабочем верстаке.
Заключение: Теперь, когда мы обсудили, как снять шкив коленчатого вала в вашем автомобиле, мы надеемся, что вы сможете сделать это самостоятельно. С проверенными инструментами вы можете разобрать все что угодно.
Просто следуйте этому пошаговому руководству, когда в следующий раз вы будете недовольны высокой стоимость ремонта машины в автосервисе. Вам больше не нужно искать механика, чтобы сделать эту работу за вас.
Источник
























